Pivot
A responsive moving platform to prepare, organize, and budget for your move.
I worked as the sole UX Designer for my capstone. I conducted user research, user interviews and surveys, wireframes, user testing and prototyping, and final hi fidelity screens.
Scope
My role
UX/ UI Design, User research, User interviews, User testing
Background
Tools
Moving to a new home can be a stressful experience, especially when it comes to packing and moving your belongings. While there are many moving companies available to help with this process, finding the right one can be time-consuming and frustrating.
Figma, Miro, Optimal workshop, Canva
62% of people find moving to be the most stressful life event, more than divorce. (eonenergy.com)
Pivot is a website concept designed to ease the stress and chaos of moving by being an organizational tool to schedule to-do lists and find local businesses to help with the moving process.
How might we provide a system that helps busy people moving complete the tasks necessary for moving?
Research
Understanding the User
I conducted interviews, surveys, and a competitive analysis to develop my understanding of what apps or methods people are currently using to plan their move and find moving services, and where there are current gaps.
Competitive Analysis
The competitors each contained some features relative to solving the problem, and also had some notable weaknesses.
Strengths
Comparable services with quotes.
Easy to follow timeline.
Packing list that is customizable.
Weaknesses
Inability to compare prices.
Too many features and lists that are overwhelming.
Unable to sign in and create an account to track lists and favorite services,
User Surveys and Interviews
To gain a deeper insight to the pain points and needs of the users, I conducted user interviews and surveys. I conducted user interviews with 5 participants for qualitative data, and then used data from the interviews to conduct surveys to gain quantitative data. The participants were those that had moved within the last 2 years, or are in the process of moving.
Key Takeaways
All the participants feel unorganized at some point in their move.
1.
Most use visuals to stay on task for packing- lists or planners/calendars.
2.
Budgeting is important, and being able to find the best deal to help ease financial stress.
3.
Design Process
Visualizing Solutions
User Flows
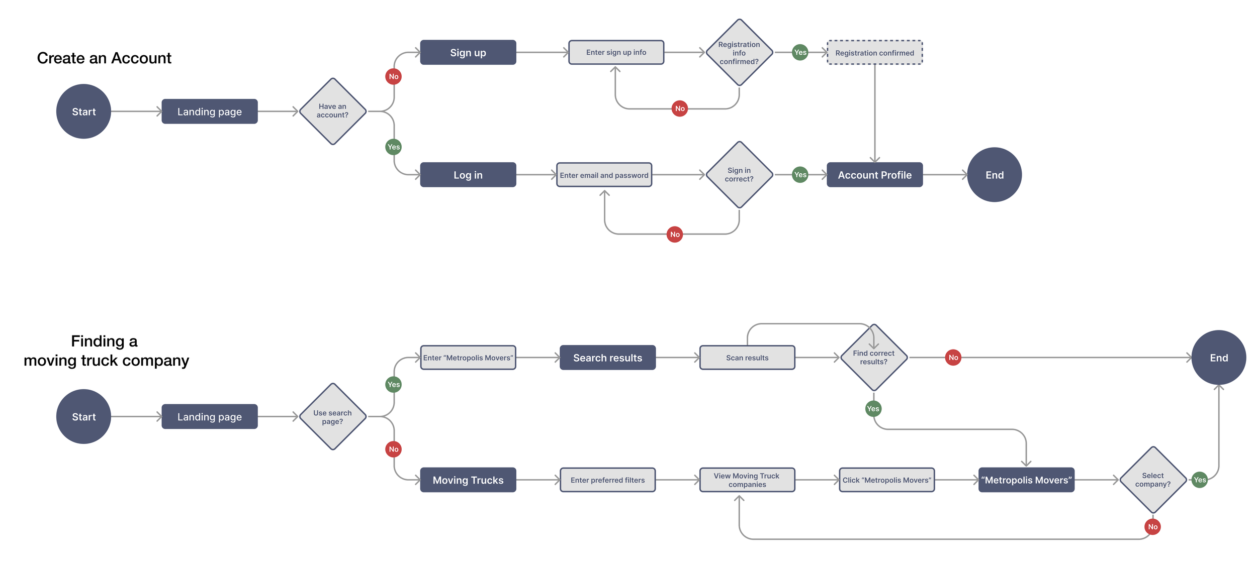
After gathering data, I wanted to explore the design and flow of the website. I explored two user flow journeys: Creating an account, and finding a moving truck company to use.
Wireframes
See all lo fi wireframes→
Visual Design
For the visual design, I wanted to choose a color palette that felt calming, due to the stress the user may be feeling while planning their move. I wanted typography to be friendly, yet professional.
Style Tile
Logo Design
Shorter or Longer V?
I went with the shorter V with a simpler design after receiving feedback from peers and collegues.
User Testing
Prototype and Testing
Two task flows were tested for usability. Signing up for an account, and booking a moving truck company. The participants tested in-person using the Figma prototype on an iPhone, or remote using the prototype link and screen recording.
Iterations from Testing
Home page
Browse page
Final Design
Landing page
The landing page displays a Call to Action on the hero section for users to log in or sign up for an account. It also displays information about what the platform offers, a form to fill out for planning the move, and posts with more information.
Browse page
On the desktop, users can filter and sort from the page. On the mobile version, users tap the filter button that is sticky to the bottom, and a filter window pops up.
Company page
The company page includes a form for the user to fill out to request availability for the moving truck.
Final Thoughts
This was my first end to end project and I learned a lot about the whole process while doing so. I learned all about the research methods that happen before any design work begins. I enjoyed getting back to my roots in psychology, and conducting research, setting up surveys, and evaluating data. Going through the design process, I really wanted to keep accessibility in the forefront. This project also has taught me that design is a continuous process. While there is a final design, changes and growth can always be done to continue to improve the design.

